77体育

产品系列

产品系列

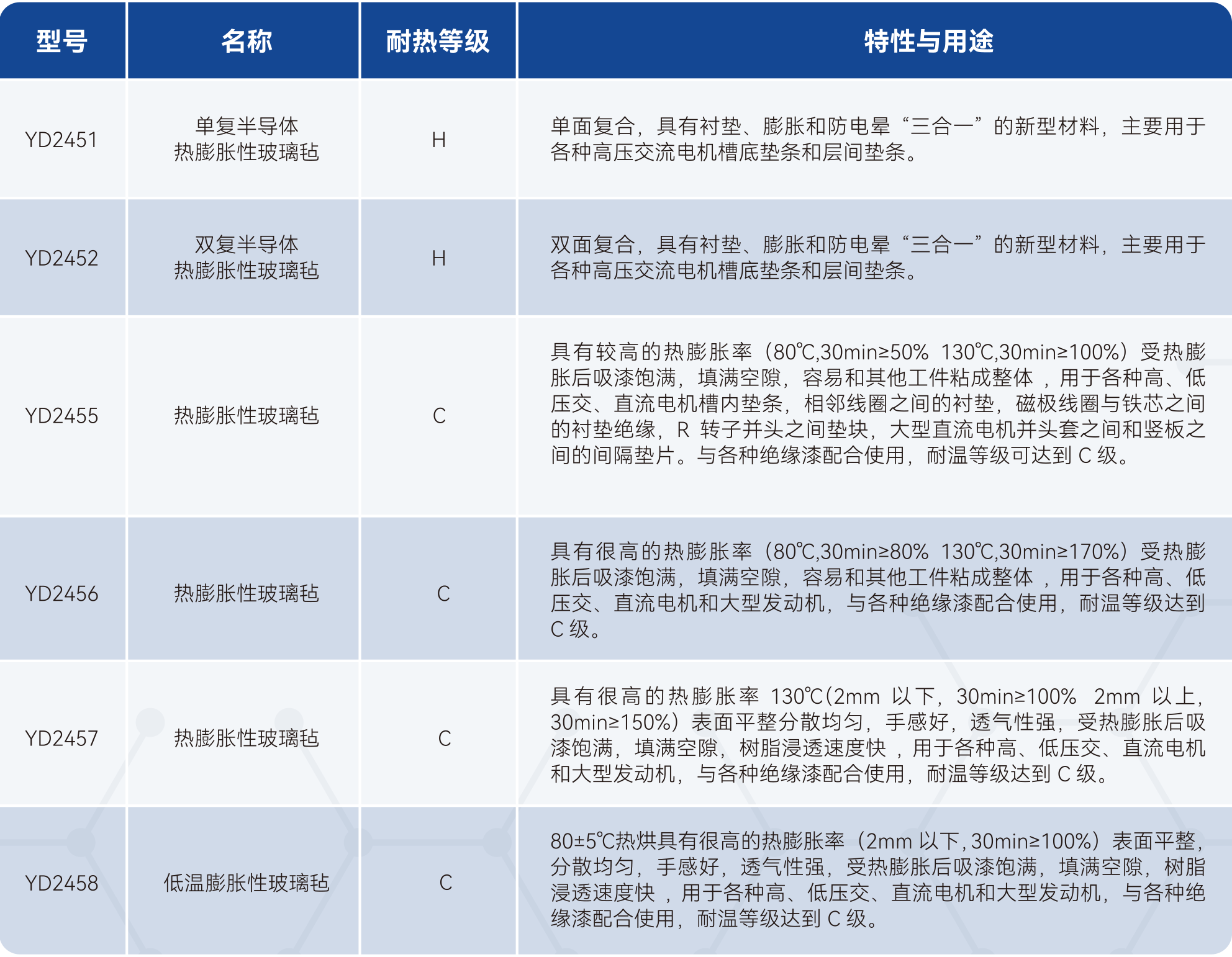
热膨胀绝缘毡

热膨胀绝缘毡

由玻璃纤维毡浸胶压制成的松散状板材 ,能受热膨胀 ,常用作电机内部件间的间隙衬垫 ,如用于种种电机线圈与铁心间、线圈和槽楔间、相邻绕组间、并头套之间的间隙填充和粘结牢靠 。在电机整浸绝缘漆举行加热固化时 ,热膨胀毡爆发膨胀而填满间隙 ,同时其松散结构吸住了绝缘漆 ,绝缘漆固化后使相邻部件粘结成一整体 。本产品特殊适用于真空压力浸渍系统息争决槽楔松动问题 。

77体育-专属体育指南与赛事平台

网站地图